AI演员批量入场,短剧行业变天了?
文 | 定焦One 陈丹
编辑 | 魏佳
AI漫剧风头正盛之际,短剧行业又迎来下一个拐点。
过去几个月,一种更具颠覆性的内容形态正在加速出圈——AI真人短剧。从数据来看,它已经跑出了具有代表性的作品。《斩仙台AI真人版》(以下简称“斩仙台”)上线两天登顶红果漫剧热播榜,六天播放量破亿;仅2025年12月,就有8部AI真人短剧播放量突破3000万。
所谓AI真人短剧,并非新物种。与传统的真人短剧相比,其演员的形象和表演过程完全由AI生成;与AI漫剧相比,它不再依赖虚拟的漫画风格,而是试图复刻真人演员的外形、表情与镜头语言,更接近观众熟悉的观影体验。
早在2024年,行业内就已出现相关尝试,2025年的《兴安岭诡事》《奶团太后宫心计》也曾引发各方关注。但当时技术不够稳定,人物一致性、画面真实感与沉浸体验存在明显短板。因此,去年AI在短剧行业生产力的释放更多体现在二次元画风的漫剧上。
变化发生在最近一轮技术迭代之后。以《斩仙台AI人版》为例,与几个月前的作品相比,人物细节更加稳定,音画同步问题基本解决,观众不再频繁被“AI感”打断,而是能够更顺畅地进入剧情本身。

而且,更多接近甚至超越《斩仙台AI真人版》品质的作品,正在路上。
多位从业者向‘定焦One’透露,多个互联网平台已将今年春节档视为AI真人短剧的关键节点,并提前完成项目储备。一旦有爆款跑出,投流与资源倾斜将迅速加大。
如果说,去年的春晚让宇树机器人(18.170, -0.15, -0.82%)完成了一次“公众亮相”,那么今年春节档,文娱行业的出圈时刻或许属于AI真人短剧。
谁在抢滩AI真人短剧?
从在淘宝接单起步,到获得150万元风险投资,杨波只用了不到一年时间。现在,他正在青岛筹备一家属于自己的AI公司。
杨波并非科班出身的导演。过去十多年,他一直在做新闻视频,也拍过微电影,偶尔跟短剧导演有一些业务往来。长期与镜头、剪辑打交道,让他对技术变化格外敏感,因此对于AI技术的发展始终保持关注。
去年9月,他第一次使用AI工具制作视频。最初只是想试一试,但很快,他意识到这件事并不只是“效率更高”这么简单,“AI可能会重塑整个制作流程,Premiere (PR)、After Effects(AE)、3D Max这类传统视频编辑软件都会被AI所取代。”
几乎没有犹豫,杨波选择转向这个尚未成型的新赛道。
作为传统媒体出身的创作者,杨波很清楚自己的优势并不在于“懂模型”,而在“懂画面”。在他看来,现在不过是将过去的创作经验和对视听语言的理解,迁移到了AI工具之上。通过批量订单的积累,他逐渐摸索出了一套相对成熟的AI创作流程。
如今,他的客户大致分为三类:一类仍是淘宝、闲鱼上的低价订单;第二类是传统影视剧组和制作团队,希望借助AI降低特效和制作成本;第三类则是AI公司本身,比如与杨波团队正在合作的360公司,希望用真实项目,测试和展示自家的工具与能力。
随着资金和人才逐渐到位,杨波开始向更完整的形态推进。他想把公司做成一家全包式AI内容承制方:从剧本改编,到AI生成,再到最终上线,一条链路全部覆盖。客户只需要给出题材和方向,便能定制AI真人短剧和漫剧。
与杨波的内容基因出身不同,吴杰茜更多代表了技术派的路线。
这位北大光华学院的毕业生,和几位清北背景的同学一起创业,开发了一款名为FilmAction的全流程AI影视及视频生成平台,采用全AI Agent逻辑与全自动托管的制作模式,可以一键生成对标影视级的内容。他们的客户多为专业的影视制作机构。最近几个月,越来越多短剧公司主动找上门,这些公司希望完成AI转型,但是无从下手。
在给这些内容公司出技术方案的同时,吴杰茜团队也开始直接下场制作AI内容。吴杰茜告诉‘定焦One’,去年年底前的一两个月,他们团队开始做AI真人短剧,目前有几部剧同时在做,有一些已经到了后期阶段,很快就能上线。
当杨波和吴杰茜们加速跑马圈地时,更多个体创作者在技术洪流中的状态则是,想入局,但找不到方法。
编剧而非在去年8月被AI展现的效率震撼,萌生了创业的念头。但现实环境让她不敢轻易辞去工作,只能利用业余时间摸索。擅长用文字构筑世界的她,急需一位懂技术、懂镜头语言的合伙人,但这样的人始终未能出现。她只得孤身一人自学,耗费大量时间与金钱“抽卡(即不断调用AI生成内容以达到期望中的要求)”,最终苦涩地发现,AI生成视频远非输入一段文字那么简单。
而非的困境并非个例。在社交平台上,一位个人创作者的分享引发了不少共鸣:个人产能极低,在等待那渺茫的“爆款”出现前,精力与资金已消耗殆尽,而沉没成本高企,令人骑虎难下。很多人即便最终进入了行业,也只是成为了一名抽卡设计师——“以为自己是在抓住风口,其实只是产业链上一颗随时可以替换的螺丝钉”。
“入局的人一定会越来越多。”吴杰茜直言。但与AI漫剧早期“赚快钱”的心态不同,AI真人短剧对运营与系统能力的要求更高。短剧技术平台巨日禄创始人杰夫在公开场合判断,这个赛道会迅速从蓝海转向红海,且非常依赖运营,即成本和效率的控制,谁能尽可能高性价比、高经济性、高循环效率的做出优质内容,谁就能跑出来,而抱着玩票心态的人几乎没有胜算。
“这个行业值得投入,但赚钱与否看你的水平。”他说到。
对于而非这样的个体创作者而言,他们已经看见了风口,却被挡在工具、合作网络与资本之外。很显然,这一行的门槛并没有低到“人人可参与”。
成本降了,赚钱多了吗?
技术大幅提升了AI真人短剧的产出效率,但这是一门好生意吗?
与传统影视动辄成百上千的团队相比,AI剧组堪称精练。杨波介绍,一个4-5人的团队基本就是当前市场中精品项目的配置。
从具体流程和工种分工来看,AI真人短剧的生产,更像是一条被高度压缩的流水线。
通常先由编剧完成剧本,随后进行集中讲戏。在不少项目中,编剧与导演合并为一个角色,负责整体结构、画面风格、人物设定及节奏控制。
在要求更高的项目中,前期还会引入概念设计师,负责关键视觉设定。完成概念阶段后,由编导输出分镜、人物设定等,再由抽卡设计师生成视频素材,经编导审核后进入剪辑与配音阶段。
在早期,杨波也踩过一些坑,一度将视频生成完全交由设计师。但生成的视频剧情平淡不说,也没有节奏和悬念可言,就像是流水账。后来,他专门去影视院校招聘了一些编剧、导演专业的学生,也挖了一些短剧编剧。
吴杰茜介绍,目前市面上AI视频的生产方式可以概括为三类:个人手搓、团队化工作流,以及全流程平台自动化生成。
个人手搓非常依赖创作者个人的能力,质量波动极大,也难以规模化。
一些工作室和团队则搭建了相对稳定的工作流,例如通过ComfyUI批量生成统一风格的图片,再利用各种AI工具进行视频创作。
还有一类工作室,会利用全流程的平台,如Filmaction、巨日禄等直接生成作品。吴杰茜介绍,如果要求不高或者是特定题材,通过Agent跑一集一分钟的短剧,最快只需3-5分钟,未来这个时间甚至会进一步压缩。
这些方式之间的效率差异,带来了成本和质量的分化。“不同作品对细节的要求不一样,制作人审美和交付的水准也不一致,就导致整个制作时长从几分钟到几天差别非常大。”吴杰茜说到。
即便AI短剧的成本波动很大,但相比真人短剧仍然下降了很多。
《斩仙台》制作方可梦AI创始人熊昺辉曾对媒体介绍,AI真人短剧每分钟制作成本大幅低于传统真人短剧,降幅超过六成;AI漫剧的成本优势更为突出,每分钟制作成本仅为传统动画短剧的1/5。而且随着技术的发展,未来成本仍有下探的空间。
目前,AI真人短剧的主要变现方式与短剧类似,仍然是上传至短剧平台或内容平台,通过平台分账结算,或作为定制内容交付给B端客户。根据抖音最近公布的激励政策,真人AI短剧超头部分账保底最高可达360万/部,上限甚至超过了真人实拍短剧。
理论上来说,如果成本降低或是激励增加,从业者的收益会增加。不过,效率提升的另一面,是迅速压低了整体报价,市场秩序也随之变得复杂。
杨波称,去年制作AI真人短剧一分钟的市场价还是大几千甚至上万,现在已经下探至1000元。他指出,当前行业鱼龙混杂,许多人并无实际制作能力,但想充当“中间商”赚一笔差价。有人拿着他们的片子擅自去找客户的情况发生了好几次。
这些“二道贩子”四处转包询价,带来混乱的同时,也导致市场陷入恶性价格战。“市场上只要有一个制作单位降价了,就会互相比着降”。据他介绍,一些低质量产内容的价格被压至每分钟两三百元。这类项目一般由一个人用AI工具就能跑出来,很多公司会用极低的薪水招一些大学刚毕业的学生做这些项目。
同时,围绕信息不对称的商业行为大量出现。杨波提到,市面上存在收费高昂但内容有限的培训课程,也有以“买量”“充值”为名吸引创作者投入的项目,其实际效果存在争议。
“现在赚到钱的,还是算力平台和卖课的人。”杨波感慨。
AI真人短剧的商业环境,仍然更像是一场早期混战。标准尚未建立,技术派、内容转型者与投机者并存,价格和质量波动剧烈。
AI真人短剧,能否跑出长期玩家?
在吴杰茜看来,AI在影视行业的普及,从来不只是一个技术命题,更是一道商业选择题。
尤其在AI真人短剧这一新形态中,技术能力正在影响着“赚钱效率”。
在当前阶段,AI真人形态的作品已经在“第一眼”上接近以假乱真,但细节仍然会在关键时刻暴露问题。有人上传了一个AI生成视频,人物的皮肤质感、表情细腻程度乃至环境渲染都近乎完美,但眼泪滑落的速度却违背直觉,让观众瞬间出戏。
这非个别现象,当下AI仿真内容仍然面临技术制约。
最容易让观众“出戏”的仍然是人物的表演。眼神的游移、停顿的节奏、转身的犹豫——这些情绪上的细微变化,仍然难以被AI稳定生成。与此同时,人物的一致性、人物与环境的互动、肢体细节与空间,需要反复调整提示词、提高抽卡次数来提升精品率。吴杰茜介绍,当前很多AI精品内容,很多环节都需要大量的人工校正。
这一阶段可以理解为,仍需“人为介入的自动化”。在标准要求不高的项目中,AI已经可以覆盖绝大部分生产流程;一旦对叙事连贯性、空间逻辑或情绪密度提出更高要求,人力成本便会迅速回升。这也是为什么,在现阶段,一个成熟演员在片场“开机五分钟进入状态”,依然具备难以替代的效率优势。
也正因如此,AI技术率先在短剧领域普及并不意外。相比电影或长剧,短剧更接近一种内容快消品:观众更关注情节爽感和情绪释放,对制作细节的容忍度更高。这为当前技术条件下的AI真人短剧落地,提供了现实空间。
从现有市场格局来看,AI短剧制作逐渐分化出两条路线。
一类被业内戏称为量大管饱的“邪修”路径。部分公司通过高度标准化流程,以规模换效率。这类公司并不追求单部作品的极致完成度,而是通过稳定产能和平台适配度建立优势。漫剧领域的头部公司酱油动漫就是代表之一,根据公开资料,酱油动漫每月已经可以稳定产出数十部作品,每月流水达到了5000万。
另一类则坚持精品化路线。九紫源、魔方动漫等团队,希望通过少量高完成度作品,确立行业内的标杆地位。
这两条路径短期内并不会相互取代,反而可能长期并存。但可以预见的是,随着参与者增多,竞争将持续加剧。
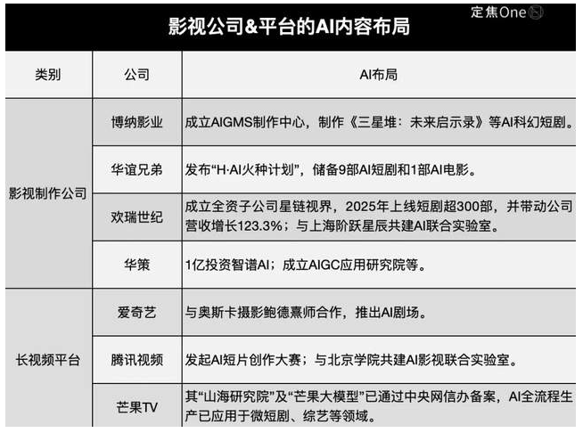
当AI短剧被证明具备商业可行性后,参与者的层级也开始发生变化。竞争不再只发生在短剧公司之间,影视与内容平台等“正规军”也在加速入场,布局方向不仅限于AI短剧,而是更广义的AI内容。
博纳、华谊、昆仑万维(53.360, 0.77, 1.46%)(维权)、儒意影业等传统影视公司均已有所动作,或自制,或与AI公司合作。爱奇艺、腾讯视频、芒果TV等平台方,也通过竞赛与流量扶持推动生态成熟。

在吴杰茜看来,传统影视公司如果能用好AI工具,叠加其在内容产业上的积累,也会诞生爆款。但目前市场上影视公司数量众多,AI的普及未来将不可避免带来价格的内卷。相比之下,技术公司由于数量相对有限,而且对技术把控能力强,更容易控制成本,因此在当前阶段更容易保持利润空间。但随着技术平权时代的到来,它们也得补齐自己讲故事能力的短板。
最终真正拉开差距的,仍是高效率讲好故事的能力。她判断,或许到明年这个时候,观众已经很难分辨哪些内容是真人实拍,哪些由AI生成。届时,无论最初是内容出身还是技术起家的头部公司,都会逐渐走向同一方向:同时具备内容判断力与技术整合能力。
而对于更多中小公司来说,目标只有一个——先活下来。









